2024年10月22日,2024(第七屆)中國航空科學技術大會在成都盛大開幕。大會以“科技引領航空強國”為主題,由年度頒獎、年度發布、主旨報告、專業分會場等系列活動組成,邀請航空科技領域專家、知名學者齊聚一堂,圍繞航空科技實際情況與發展需求,聚焦航空科技發展現狀、趨勢、需求與展望開展主旨演講、對話交流等,探討我國航空科技新發展的新路徑、新方法、新場景。

在成果發布環節,中國航空學會理事長林左鳴先生、副理事長張衛紅院士、學術工作委員會副主任何友院士、學術工作委員會副主任宮聲凱院士、機電分會名譽主任焦宗夏院士、中國民用航空局總工程師朱為民先生、工信部產促中心總工程師白曉威女士共同發布研究成果《2024低空經濟場景白皮書》(以下簡稱《白皮書》)。中國民用航空局原副局長、中國航空學會低空經濟首席專家董志毅先生介紹《白皮書》相關情況。

低空經濟是前景廣闊的戰略性新興產業,是新質生產力的典型代表,具體指在垂直高度1000米以下、根據實際需要延伸至不超過3000米的低空空域范圍內,以民用有人駕駛和無人駕駛航空器為主要載體,以載人、載貨及其他作業等多場景低空飛行活動為牽引,涵蓋低空基礎設施建設、低空航空器研發制造、低空運營服務、低空飛行綜合保障等領域的綜合性經濟形態,具有產業鏈條長、技術資金密集度高、服務領域廣、帶動作用強等特點。
2021年,“低空經濟”概念首次被寫入國家規劃;2023年,中央經濟工作會議首提“低空經濟”并將其列入戰略性新興產業行列;今年兩會期間,“低空經濟”首次被寫入政府工作報告;黨的二十屆三中全會審議通過的《中共中央關于進一步全面深化改革 推進中國式現代化的決定》點名“發展通用航空和低空經濟”。在一系列密集政策助推下,低空經濟正如雨后春筍般發展起來,受到了大眾前所未有的關注和持續熱議。
在黨中央的正確領導和國家主管機關的大力支持下,我國低空經濟產業發展蓬勃發展。為全面貫徹黨中央、國務院關于大力發展低空經濟的指示精神,切實推進低空經濟場景落地,進而牽引帶動低空經濟高質量發展。中國航空學會決定編制《低空經濟場景白皮書》。

《白皮書》系統梳理了低空產品在國民經濟行業中的具體應用場景,創造性提出了低空經濟場景“543”理論體系,形成了“2個1”輸出成果,為低空經濟場景理論研究、場景術語統一等奠定了基礎,并系統闡述了場景在低空經濟發展過程中的作用機理,將場景發展現狀、發展趨勢、相關建議系統全面地展現給行業從業人員、研究人員和相關專家領導,為政府和行業生態各類主體推動低空經濟高質量發展提供決策參考依據。
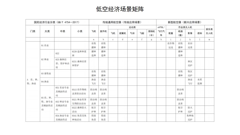
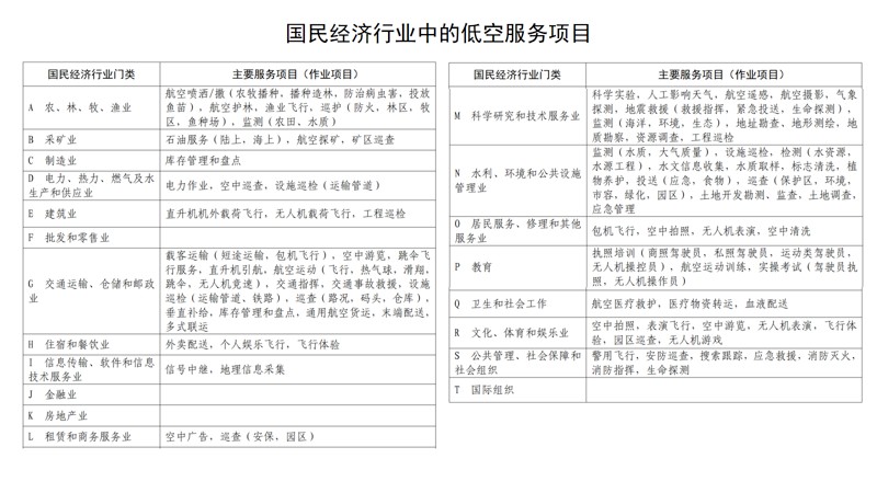
《白皮書》從六個主要方面展開論述:第一,詳細解析了低空經濟場景的內涵,明確了場景的基本要素。闡述了低空經濟場景的典型特征,以及它在低空經濟發展中的重要作用;第二,從多個角度對低空經濟場景進行了分類。綜述了包括政策支持、技術進步和市場應用等方面的低空經濟場景發展現狀;第三,介紹了低空經濟場景矩陣的設計思路,展示了傳統通用航空器與新型航空器在不同國民經濟行業的應用場景。提供了具體的場景案例,展示低空經濟在各行業的實際應用;第四,列舉了低空經濟的100個重要應用場景,詳細描述和分析了每個場景;第五,預測了低空旅游、低空物流、智慧城市管理和城市空中交通等領域的未來發展潛力。第六,針對社會各層面層面,提出了一系列促進低空經濟健康發展和加強技術研發、市場開拓等方面的建議。

《白皮書》是一份全面展現我國低空經濟場景發展現狀的綜合性報告,具備時效性、實用性、創新性和前瞻性。在當前我國積極促進低空經濟及相關領域發展的背景下,各行各業和社會各界亟需更深層次地理解低空經濟的概念、分類及其實質性內容。《白皮書》對此進行了詳盡的介紹。
《白皮書》的核心在于系統地匯集并總結了我國低空經濟的應用創新實踐與典型場景。依托一系列真實的應用實例,《白皮書》梳理了無人機、eVTOL等新型航空器在物流配送、農業植保、旅游觀光等眾多行業中的應用成果,深入剖析了低空技術與傳統產業融合的成功案例。它不僅明確了未來低空經濟生產力發展的關鍵方向,還探討了如何在空域管理、智能監控以及服務模式創新等方面實現技術和業務的深度融合,為推進整個產業的現代化進程提供了寶貴的實踐經驗。

《白皮書》努力體現出強烈的前瞻意識。立足于當前全球科技革命與政策導向的大環境,《白皮書》深刻剖析了我國低空經濟面臨的重大機遇與挑戰。通過對低空基礎設施建設、智慧城市推進、鄉村振興戰略實施等新興領域的機遇分析,《白皮書》進一步探討了如何鞏固和提升我國在全球低空經濟版圖中的競爭優勢地位。同時,《白皮書》前瞻性地指明了政策指引與科技創新的方向,有助于相關企業預先規劃,以適應不斷演變的全球低空經濟生態。

《白皮書》凝聚了來自國家機關、企業界、科研單位的集體智慧,由領域專家學者及一線科研人員共同編撰,精選了一系列前沿應用與實踐案例,具有較高的專業水準、時效性和實用價值。《白皮書》旨在為政府部門、企業單位、科研機構等推動低空經濟發展的各方提供有價值的參考信息。在此,我們衷心感謝所有為此書編寫付出努力和支持的領導、專家及出版團隊成員!
《白皮書》是我國當前低空經濟場景化應用的階段性成果匯總,體現了我國在低空經濟領域的迅猛進展和未來發展的趨勢。相信在黨中央、國務院的指導下,我國低空經濟必將在促進產業升級轉型、增強國家空域資源利用效率、改善人民生活水平等方面持續發揮作用,為新時代經濟社會的持續健康發展作出更大的貢獻!
點擊查看閱讀原文下載《2024低空經濟場景白皮書》。
來源:中國航空學會
低空經濟報
微信二維碼
微信號:18026288868Copyright ? 2024-2024 低空經濟報 版權所有
備案號:蘇ICP備2023025135號